要报考北师港浸大(UIC),想对学校和招生政策了解更多?优优贴心为你准备答案。UIC博雅教育的特色是什么?2023年招生专业有哪些……一起来看。
多地举办招生说明会,解答考生、家长关切问题
为帮助考生和家长更好地了解学校招生政策,3月25至26日,UIC在广东省多地市举办招生说明会,与考生、家长面对面交流,深度解读UIC的教育模式。3月26日,中国科学院院士、欧洲科学院院士、UIC校长汤涛教授出席深圳招生说明会,为家长及考生介绍学校概况、教育理念、办学特色等。

UIC校长汤涛教授介绍学校概况
汤涛校长介绍道,UIC作为内地与香港合作办学第一校,致力于建设一流的博雅型大学。UIC秉持以学生为本的理念,协同发展本科教育与研究生教育,增进师生互动,关注学生身心成长,为学生创造多元丰富的学习环境;以优质学术和英文教学特色,培养专业知识与综合素质双修、家国情怀与国际视野兼具的新时代学子。近期,学校二期校园建设也渐成规模。未来,UIC将形成以“人文商”为主的一期校园和以“科技、研究生院”为主的二期校园,分布在会同古村两边,形成独特的大学小镇。

UIC一期和二期校园航拍图





UIC分别在广州、中山、佛山、东莞等城市举办招生说明会
接下来,UIC还将于4月30日举办校园开放日,并在多省举办招生说明会,广大考生及家长可留意UIC招生办公室官方平台发布的最新信息。
顺应时代发展,新增特色专业
今年UIC计划开设31个专业及方向,顺应数字经济时代的人才需求,拟新增经济学(商业分析)、传播学(数字媒体管理)专业。
经济学(商业分析)专业有机融合了工商管理和现代商业分析两大类课程,致力于培养具备扎实的工商管理基础,具有国际视野,并经过数据科学、计算机编程、规划运筹等领域系统性训练的毕业生。“技术+商业”的复合型人才基因将使他们具有广阔的职业发展道路。
传播学(数字媒体管理)专业旨在培养学生全面掌握数字媒体管理的知识与技能,成为数字媒体营销和传媒管理的高素质人才,使他们胜任传统企业、公共管理部门、互动媒体、数字商业公司等的数字化转型和发展工作,成为数字化发展的推动力量。
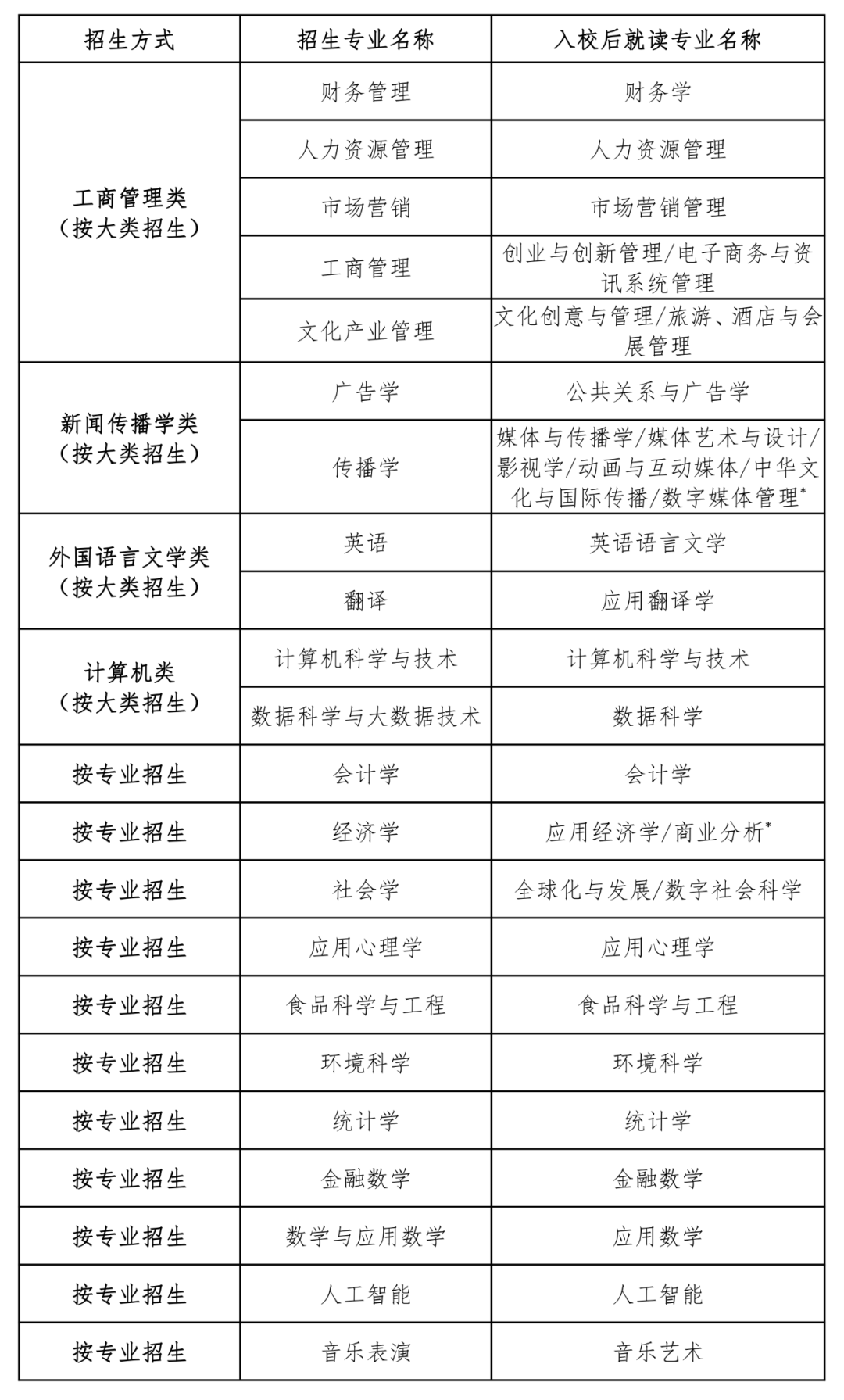
附表:2023年北师港浸大招生专业列表


@广东省考生,看这里,招生信息全掌握
在广东省,北师港浸大2023年继续实行多元化招生,在本科批次、提前批特殊类型综合评价招收历史类、物理类考生,并在本科批次艺体类招收艺术类考生。综合评价录取是高校择优录取的一种录取模式,按照学生60%的高考成绩、30%的UIC综合评价入学测试成绩和10%的高中学业水平合格性考试成绩,折算成综合成绩进行择优录取。2023年,凡具备广东省高考报名资格,在高中学业水平合格性考试6门科目成绩均合格,且高考成绩估计达到2023年广东省特殊类型招生录取控制线的优秀高中毕业生(含往届毕业生),均可报名。
今年UIC的综合评价报名系统已上线并开放至5月31日。
报考热门Q&A
问:如何适应英文教学?
答:从历年学生的学习和考试情况来看,学生能够较好地适应英文教学环境。通常大一新生开学后,UIC英语语言中心提供英语强化课程以及丰富多彩的英语俱乐部 ,让大一新生沉浸在英语文化氛围里,为他们进入英文教学模式打下坚实的基础。
问:可以转专业吗?
答:学校设有转专业政策。总体上,学生可于大一下学期,根据教务处的时间要求,提出转专业的申请意愿。学校在尊重学生意愿的基础上,结合学校的教学资源,并严格按照学校规定的程序,允许部分优秀学生申请专业调整。
问:UIC师资力量如何?
答:北师港浸大在全球范围内广泛引进优秀人才,不断升级师资和科研队伍,跻身中国大学高端人才榜百强。目前的教师团队来自30多个国家和地区,学系专业教师100%具有境外高校留学或工作经历,近90%拥有博士学位。学校各有9位学者分别入选斯坦福大学全球前2%顶尖科学家榜单和Research.com世界顶级科学家榜单。教师很多来自包括斯坦福大学、哈佛大学、牛津大学、剑桥大学、北京大学、香港大学等在内的世界名校,为学生提供优质的学术资源和先进的教学方法。
问:毕业去向如何?
答:2022届落实去向的毕业生中,选择出国/出境升学的占81%,其中全球百强名校输送率达83.5%。就业的学生备受世界500强企业和政府机构的青睐,创业的毕业生中有人入选福布斯30岁以下精英榜等,也有校友在公益路上发光发热。
近期,招生宣讲系列活动还将持续推出,敬请关注↓↓↓


来源 | 新闻公关处 招生办公室
文字 | 金利橦
图片 | 王嘉祺 李伯涵 招生办公室
编辑 | 陈晓虹 董培琳