近七成学生出国、出境深造!2018届毕业生就业数据新鲜出炉啦!想知道这一届UICer的“战绩”吗?先来看一组数据:
1.截至2018年12月17日,我校2018届参加就业的毕业生总计1194人,已就业的有1083人,最终就业率为90.70%。(Tips:根据教育部规定,“已就业”包括单位就业、升学、出国深造、自由职业、自主创业、志愿者服务。)
2.留学深造比例再创新高,近七成学生出国/出境深造,其中近六成被世界前百名校录取,升学质量稳步上升。
3.近两成学生选择毕业后直接工作,人数最多的全国前五个城市分别是广州、深圳、北京、珠海和上海。
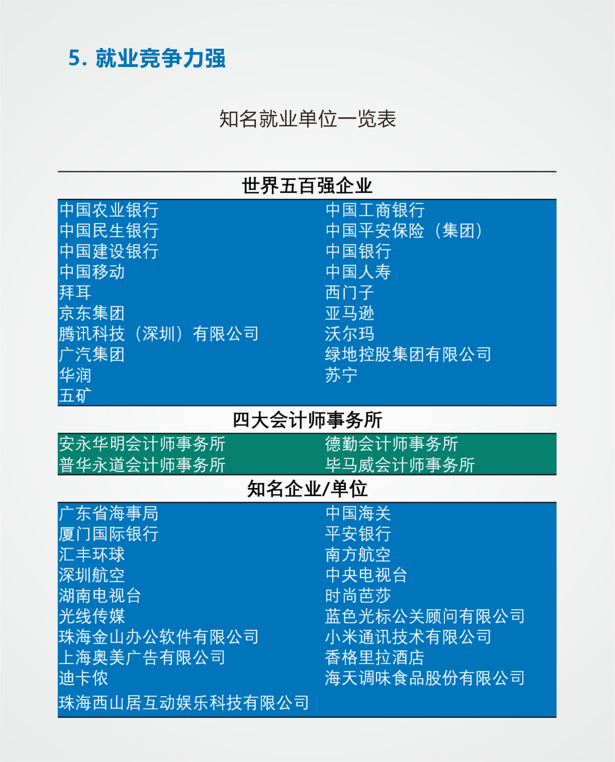
4.毕业生就业竞争力强,平均薪酬继续上涨,平均薪酬为6378元。
UICer毕业去哪了?请看:







(以上数据来源于四维教育协调处)
期待UICer在新的一年再创佳绩!
相关链接:
UIC 2018年毕业生就业质量报告
UIC 2017年毕业生就业质量报告
UIC 2016年毕业生就业质量报告
UIC 2015年毕业生就业质量报告
UIC 2014年毕业生就业质量报告
UIC 2013年毕业生就业质量报告
设计:杨炜民 高天
编辑:余媛滢 廖秋娴
(来源:新闻公关处 四维教育协调处 )