4月22日,北京师范大学-香港浸会大学联合国际学院(以下简称“北师港浸大”)公布2020年广东省招生简章,在广东继续开展综合评价招生录取模式试点工作,特别强调学生体质,学生要在俯卧撑、跳绳、仰卧起坐三选一进行测试。
记者了解到,凡符合广东省高考报名资格的优秀高中毕业生(含往届毕业生),高中学业水平考试各学科成绩都达到C级或以上,且高考成绩估计在往年高优线左右,符合条件者均可在7月10日前网上报名。
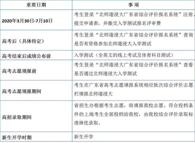
学校招生委员会对考生材料进行资格审查,考生可登录北师港浸大广东省综合评价报名系统(具体日期待定),查询是否有资格参加入学测试。

北师港浸大广东省综合评价录取重要日程
高考结束后高考成绩公布前,考生参加线上入学测试。考生先在综合评价报名系统报名,通过资格审核后参加全英文的线上入学测试。同时,学校还设置体育科目测试,体测项目为三选一,一分钟俯卧撑、一分钟跳绳、一分钟仰卧起坐。体育科目测试结果将作为录取时的重要参考。
高考志愿填报前,考生登录学校综合评价报名系统查看是否通过入学测试。
高考成绩公布后,考生参加广东省普通高考志愿填报,在综合评价试点高校志愿相应批次填报北师港浸大。
省招生办根据考生志愿,将填报北师港浸大志愿、符合投档条件的上线考生全部投档给北师港浸大,由北师港浸大综合评价录取标准择优录取。录取名单一旦确定,北师港浸大将不再受理录取考生的退档申请。
对于在该校入学测试中表现特别优秀的考生(即全英文入学测试满分225分,入学测试成绩达到200分或以上的考生),可在高分考生优先投档线下30分(含30分)以内投档。

北师港浸大招生专业
录取时,学校分文理科按考生综合成绩根据北师港浸大广东省综合评价招生计划从高分到低分录取,其中,考生高考成绩占综合成绩的60%,北师港浸大组织的入学测试成绩占30%,高中阶段的学业水平考试成绩占10%。如综合成绩相同而又不能同时录取时,则先按考生高考成绩,如高考成绩也相同的情况下,再按北师港浸大入学测试成绩、考生高中学业水平考试成绩、高考成绩排位的顺序录取。此外,对于2020年报考金融数学、数学与应用数学专业的广东省考生,数学单科成绩要求100分或以上。
【记者】姚瑶
媒体链接:https://static.nfapp.southcn.com/content/202004/22/c3440404.html